青島日報社/觀海新聞7月6日訊 觀海新聞記者從青島衛生健康委員會獲悉,2021年7月5日0—24時,我市無新增新型冠狀病毒肺炎確診病例、疑似病例、無癥狀感染者,無新增治愈出院病例,無新增解除醫學觀察的密切接觸者。
2020年以來,我市累計報告新型冠狀病毒肺炎本地確診病例80例,其中治愈出院79例,死亡1例;境外輸入確診病例54例,均已治愈出院;無癥狀感染者86例,現有3例(均為菲律賓輸入)在定點醫院隔離觀察。目前尚在醫學觀察的密切接觸者共19人。(青島日報/觀海新聞記者 郭菁荔)
早前報道:
山東昨日無新增!正在隔離觀察治療的無癥狀感染者6例(境外輸入)
2021年7月5日0時至24時:
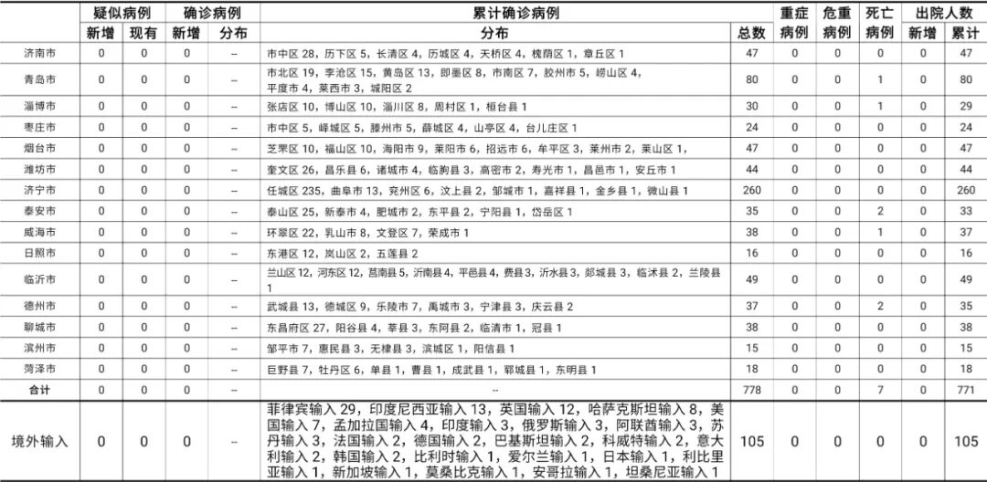
山東無新增本地疑似病例、確診病例。累計報告確診病例778例,死亡7例,治愈出院771例。
山東無新增境外輸入疑似病例、確診病例。累計報告境外輸入確診病例105例,累計治愈出院105例。
山東無新增無癥狀感染者。正在隔離觀察治療的無癥狀感染者6例(境外輸入6例)。
2020年以來全省共追蹤到密切接觸者30393人,目前尚有100人正在接受醫學隔離觀察。
詳見下表(單位:例):

備注:
山東省本地病例按確診時醫院所在縣區統計,境外輸入病例單獨統計。
新增確診病例和無癥狀感染者具體情況由相關市衛生健康委進行通報。
責任編輯:郝媛媛