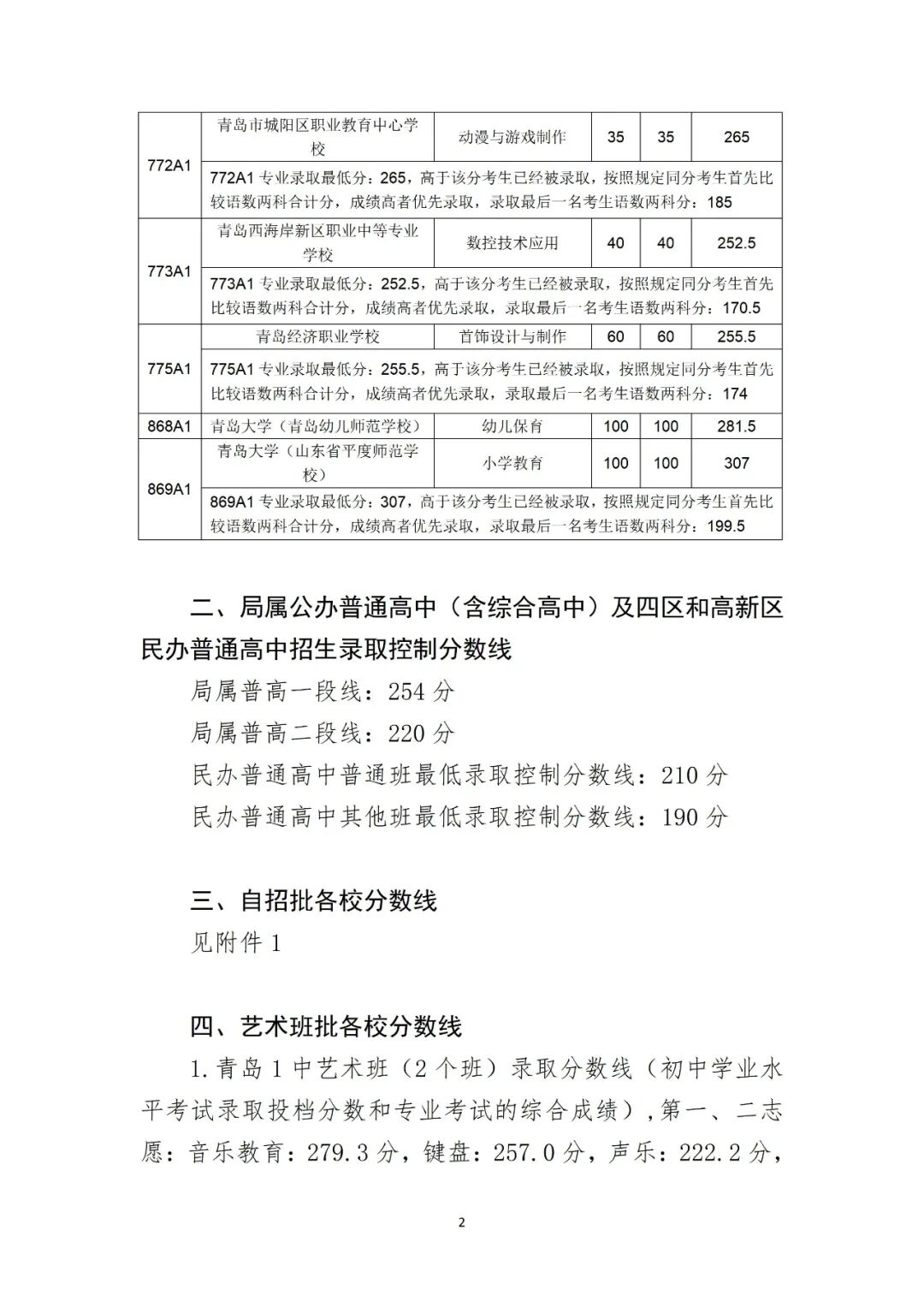
7月10日,青島市教育局將發布2021年初中學業水平考試成績。局屬公辦普高(含綜合高中)一段線為254分,局屬公辦普高(含綜合高中)二段線為220分,四區及高新區民辦普通高中普通班最低錄取控制分數線為210分,四區及高新區民辦普通高中其他班最低錄取控制分數線為190分。
2021年青島市高中階段學校第一階段招生錄取分數線公告

















責任編輯:張兆新
7月10日,青島市教育局將發布2021年初中學業水平考試成績。局屬公辦普高(含綜合高中)一段線為254分,局屬公辦普高(含綜合高中)二段線為220分,四區及高新區民辦普通高中普通班最低錄取控制分數線為210分,四區及高新區民辦普通高中其他班最低錄取控制分數線為190分。
2021年青島市高中階段學校第一階段招生錄取分數線公告

















責任編輯:張兆新