2021年7月17日0時至24時:
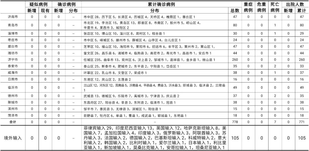
山東無新增本地疑似病例、確診病例。累計報告確診病例778例,死亡7例,治愈出院771例。
山東無新增境外輸入疑似病例、確診病例。累計報告境外輸入確診病例105例,累計治愈出院105例。
濟(jì)南市報告境外輸入無癥狀感染者1例。全省正在隔離觀察治療的無癥狀感染者4例(境外輸入4例)。
2020年以來全省共追蹤到密切接觸者30619人,目前尚有226人正在接受醫(yī)學(xué)隔離觀察。
詳見下表(單位:例):

備注:
山東省本地病例按確診時醫(yī)院所在縣區(qū)統(tǒng)計,境外輸入病例單獨(dú)統(tǒng)計。
新增確診病例和無癥狀感染者具體情況由相關(guān)市衛(wèi)生健康委進(jìn)行通報。
責(zé)任編輯:岳文燕